
|
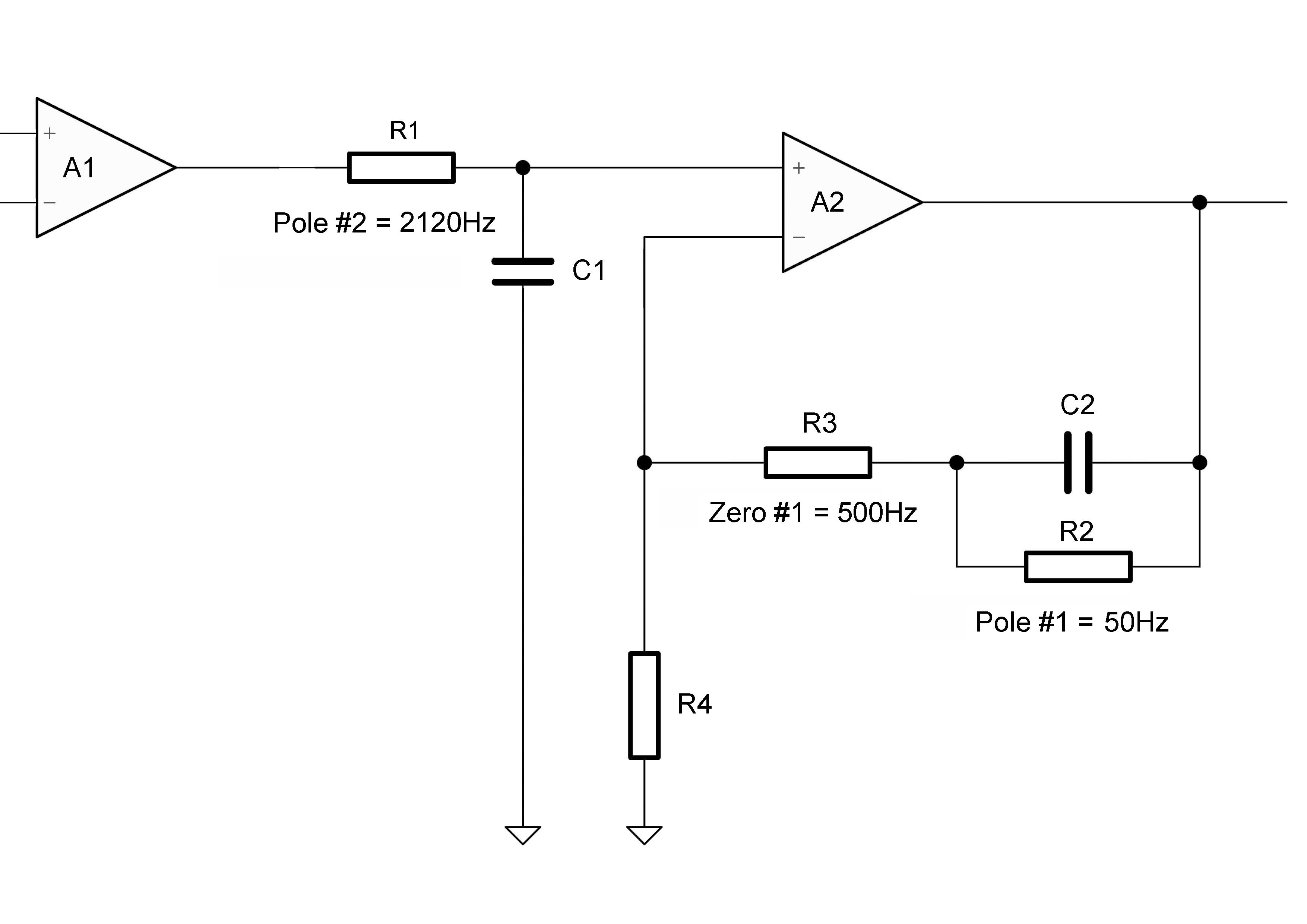
Using this page you can calculate the component values for an active/passive RIAA equalization stage. How to use the calculator:
|
|
> Frequency |
> Attenuation in dB |
|
> Frequency |
> Attenuation in dB |
|
10 |
19.74 |
|
1000 |
0 |
|
20 |
19.27 |
|
1200 |
-0.61 |
|
30 |
18.59 |
|
1500 |
-1.4 |
|
40 |
17.79 |
|
1800 |
-2.12 |
|
50 |
16.95 |
|
2000 |
-2.59 |
|
60 |
16.1 |
|
3000 |
-4.74 |
|
80 |
14.51 |
|
4000 |
-6.61 |
|
100 |
13.09 |
|
5000 |
-8.21 |
|
120 |
11.85 |
|
6000 |
-9.6 |
|
150 |
10.27 |
|
8000 |
-11.89 |
|
180 |
8.97 |
|
10000 |
-13.73 |
|
200 |
8.22 |
|
12000 |
-15.26 |
|
300 |
5.48 |
|
15000 |
-17.16 |
|
400 |
3.78 |
|
18000 |
-18.72 |
|
500 |
2.65 |
|
20000 |
-19.62 |
|
600 |
1.84 |
|
30000 |
-23.12 |
|
800 |
0.75 |
|
40000 |
-25.6 |